![图片[1]-【创新创业】制造专业化众创空间-首码网-网上创业赚钱首码项目发布推广平台](https://mmbiz.qpic.cn/mmbiz_jpg/1nvPyjO1lQpvYXNfGO0icQ7nBicOZIJFicP1o6c5bWBeAKicyicUmnzxCGILa7jWs6pvrRMTzJicXOhvLqRUzpQqqNqQ/640?wx_fmt.jpeg)
1. 专业化众创空间概况
专业众创空间是聚焦细分行业的重要创新创业服务平台,旨在推动科技创新创业、服务实体经济。 它强调服务对象、孵化条件和服务内容的高度专业化。 是推动龙头企业、中小企业、科研院所、高校、创客多方协同创新的重要载体。
目前,国家已认定第一批17家国家专业化众创空间,第二批认定正在调研中。
(一)专业化众创空间特点
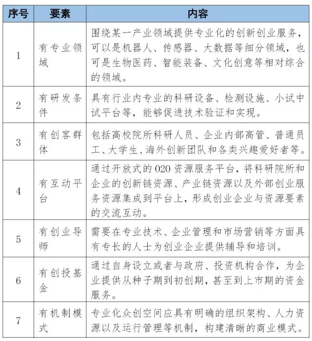
与传统众创空间不同,专业众创空间必须具备七大要素,即专注的专业领域、技术研发条件、活跃的创客群体、互联互通的网络平台、创业精神。 导师、创投基金、合理的机制和模式。
表:专业众创空间的特点
![图片[2]-【创新创业】制造专业化众创空间-首码网-网上创业赚钱首码项目发布推广平台](https://mmbiz.qpic.cn/mmbiz_jpg/1nvPyjO1lQpvYXNfGO0icQ7nBicOZIJFicPlDt8z4iaJc9q8htXmfIxh70xbp8SyquvcZjlYMrAUPTn0s7fXIOkzOA/640?wx_fmt.jpeg)
(2)专业化众创空间分布分析
专业化众创空间聚焦智能装备、智能硬件等新兴产业。 现有专业众创空间涵盖领域广泛,包括移动互联网、机器人、智能家居、光电、智能装备、新材料、生物医药、多媒体等众多领域。 其中,制造业占比超过90%,尤其是智能装备、智能硬件领域占比近20%,无人机、AI、VR、可穿戴设备等领域成为热点。
![图片[3]-【创新创业】制造专业化众创空间-首码网-网上创业赚钱首码项目发布推广平台](https://mmbiz.qpic.cn/mmbiz_jpg/1nvPyjO1lQpvYXNfGO0icQ7nBicOZIJFicPTNbpGc9JoRrTb7oIFYwiawcO41gdFhuVTl4Ws2WrRE9xZ3kxxzVCibAQ/640?wx_fmt.jpeg)
图:50家企业调研的专业创客空间现场分布
(三)专业众创空间建设主体分析
专业化众创空间建设主要由大型企业、科研院所和大学主导。 行业内大型企业正在探索平台化转型,依托自身资源,围绕优势领域建立专业化众创空间,如三一重工打造的“三一众创”众创空间。 基于促进科技成果转移转化、释放创新创业资源的考虑,高等院校、科研院所开始建设专业众创空间,如“中国科创之星光子学”西安光机所创办的“产业创客空间”。
2. 制造业专业众创空间
目前,制造业专业化众创空间在建设主体、服务模式、商业模式等方面日趋成熟,形成了一批典型案例。
(一)创造主体多元化,企业资源主导、技术驱动成为建设主流
第一类:传统业务升级驱动
传统龙头企业通过众创空间的构建,激活内部创新创业活力,新业态、新业态、新模式不断涌现,推动传统业态转型。
海尔海创汇创客空间。 专注于智能家居、TMT、智能硬件领域的科技创业。 通过打通海尔内部研发、供应链、渠道等产业资源,整合来自全球的创意、技术、资金,形成全流程创业加速服务,吸引海尔内部员工。 与前员工、合作伙伴、全球资源、用户等一起在平台上创业。2013年以来,海尔海创汇已服务2.1万家创客,建立了183个小微生态系统。 海魔方线上平台已产出创业项目1135个,孵化培育创客企业2000多家,成功研发雷神、小帅影院等一批新产品。
![图片[4]-【创新创业】制造专业化众创空间-首码网-网上创业赚钱首码项目发布推广平台](https://mmbiz.qpic.cn/mmbiz_jpg/1nvPyjO1lQpvYXNfGO0icQ7nBicOZIJFicPUoqcwBabOvN3pTOhw4aPKMxHhD9Q1IYf7k5QbxSFMm6Y6KmEFXsA3A/640?wx_fmt.jpeg)
图:海创汇创客孵化模型
TCL智能硬件创客空间。 深圳最大的智能硬件、互联网电视、工业互联网领域产业驱动众创空间之一。 依托TCL集团强大资源,通过内外部协同机制建设,形成广泛的资源合作网络,打造“智能硬件创业服务平台+创新客户创新实践平台+传统创新服务平台”三位一体的创新服务平台。产业与创客对接平台,为早期创业项目提供种子基金、天使基金、内部实验室、知识产权、专利、联合技术研究等服务,目前已孵化超过50个创业团队和项目,孵化估值9000万美元,培育了普华软件、“护眼”、大白智能语音遥控器等优秀创业项目。
![图片[5]-【创新创业】制造专业化众创空间-首码网-网上创业赚钱首码项目发布推广平台](https://mmbiz.qpic.cn/mmbiz_jpg/1nvPyjO1lQpvYXNfGO0icQ7nBicOZIJFicPqZCXoExFqZOus6jusw84vd8EO76F4Om7pWDwgbaI0IKWpS2zREaIoQ/640?wx_fmt.jpeg)
图:TCL创客空间内外协作网络
类型二:技术驱动的前沿产业
新兴科技企业聚焦核心技术,在专业众创空间提供设施设备、技术论证、测试检验等服务,推动多元化技术路线探索、形成新产品。
汉威电子Marvel传感器+创客空间。 传感器+创客空间以“传感器+”为产业定位,依托汉威电子在传感器、物联网领域的技术优势,整合开放汉威电子在领域的研发资源、行业专家资源、并利用传感器、物联网领域的资本资源,精准孵化产业生态中的项目。 目前已成功孵化医都传感、维果科技、开云信息等37家创业公司,并通过创业项目孵化扩大产品多样性。
类型三:优势资源驱动
行业龙头企业依托创新资源和市场资源优势,吸引产业链上下游主体打造研发创新共同体,构建企业内外部创新技术研发体系,迸发出新思想、新创意、技术,带动一批上下游初创企业。
潍柴动力总成专业化创客空间。 围绕动力总成细分领域,依托潍柴发动机研究院的创新资源,与60余家具有较强研发能力的上游供应商合作,形成发动机研发共同体。 供应给潍柴,一年后即可向其他企业提供技术。 通过成立研发共同体,潍柴研发团队由原来的1500人扩大到5000人,实现了五国十地协同创新。
![图片[6]-【创新创业】制造专业化众创空间-首码网-网上创业赚钱首码项目发布推广平台](https://mmbiz.qpic.cn/mmbiz_jpg/1nvPyjO1lQpvYXNfGO0icQ7nBicOZIJFicPibHxicNgIM2iarfI8Hicw9USCwsCwPPO7JCzmics24MJpRBJuhAKok4icJ3A/640?wx_fmt.jpeg)
图:潍柴研发社区
三一重工智能制造共创空间。 聚焦智能装备领域,依托国内最大的工程机械制造商三一集团的实力背景,打造智能制造云服务平台,开辟研发、试验、检测等实验设备和生产工厂为孵化企业进行加工制造,并共享全球销售网络,并让孵化企业率先进入集团供应链,形成产业资源整合共享的巨大平台。 目前,依托优势产业资源,已有124家初创企业和创业团队入驻,5家企业登陆湖南证券交易所,成功孵化了国科数据、迈信电子(智能控制系统)、有为智能(三电)等企业。立体车库)等待着一批智能制造先进技术企业。
(二)生态服务模式,研发、试点、投资、落地等成为服务关键
科研院所、龙头企业等专业众创空间建设主体,通过整合各方资源,打造可提供“研发-孵化-创业-产业化”全链条服务的众创空间。
西安光机所中科创星众创空间。 中科创兴整合光机所开放的科研设备、科学家资源、科教平台、中试平台、初创研究院、光电集成电路中试技术研究院等创新资源,提供科研支撑为企业家服务; 并设立3000万种子基金和1.3亿天使基金与VC/PE机构紧密合作,为创业团队提供从种子到天使再到创投的完整金融服务; 并与西安多个产业园区合作,为创业项目产业化提供保障。 目前,“研究机构+天使基金+创业服务”的生态圈已基本建立,智能桌面贴片机项目、可穿戴手势识别设备项目、非接触式心率检测系统、RFID-WIFI智能巡检项目已被培养。 等待一批创业项目。
浙江大学人工智能与大数据专业创客空间。 聚焦人工智能和大数据领域,依托浙江大学人工智能和大数据技术联盟,建设大数据科学研究中心等公共技术平台,开放共享高校优质创新资源。 其前端与创业基金空间、IdeaBank创客空间、e-WorkS创业实验室等创业创新实践平台和技术转化平台产业技术转化研究院无缝对接,后端与浙江大学科技学院无缝对接园区孵化器与紫金众创小镇产业融合平台打通“思想-研发-孵化-创业-产业化”关键节点,同时整合校友生态资源。 海康威视、大华股份等浙大校友企业为创业公司提供平台资源。 巴巴、腾讯、中国移动等合作伙伴提供产业链资源,加速了科技成果从创造端到应用端、从大学端到市场端的转移。
山东博科创客基地是一家专业从事生化检测自动化设备的众创空间。 博科生物专注细分生化检测自动化设备产业领域,整合自身条件平台和产业配套资源,为科技型企业提供科研开发、市场营销、供应链配套、团队招聘、投融资等服务以及行业内的团队。 同时,博科生物在美国硅谷成立BIOBASE硅谷孵化中心,推进“国外创业孵化+国内加速转型”模式。 目前已入驻初创企业57家,吸纳创客400余家,毕业企业23家。 2016年实现销售收入2.3亿元。 通过采用众创基地孵化模式,博科生物销售收入从2012年的5000万元增长到2016年的2亿元。
(三)盈利模式清晰,带薪培训、股权收益等逐渐成为盈利重点
在众创空间成立之初,为了吸引创业项目,大多数众创空间都会免费邀请有潜力的创业项目入驻。 它们的生存基本上依赖政策补贴,不利于长期可持续发展。 目前,一些众创空间正在逐步探索通过提供创业服务来盈利的模式。 例如,长春光机所长光T2T光电精密仪器设备专业创客空间,通过对创客需求进行分类,通过不同的服务方式和内容,形成了从孵化服务、技术服务、融资服务等多层次的服务体系。 。 构建包括短期场地租金、付费培训服务在内的短期盈利模式,以及通过委托开发获取资本收益、股权收益等中长期盈利模式。 江苏博特材料智汇新材料众创空间形成资本投资回报、股权合作分红、相关服务费、场地租赁费四大主要盈利渠道。
三、关于宁波制造业专业化众创空间发展的建议
目前,宁波专业众创空间主要聚焦智能制造、创意设计、生物医药、新材料等战略性新兴产业和生产性服务业,基本符合当地产业发展导向。
![图片[7]-【创新创业】制造专业化众创空间-首码网-网上创业赚钱首码项目发布推广平台](https://mmbiz.qpic.cn/mmbiz_jpg/1nvPyjO1lQpvYXNfGO0icQ7nBicOZIJFicPTN2nSeicHxxT66IOp3CSHAqkJHNHHbngLtxezkK5ITN1Qt3leAGqyWQ/640?wx_fmt.jpeg)
图:宁波专业众创空间产业分布
从专业化众创空间建设运营主体看,已形成以企业为主导、高校、科研院所为补充的多元化发展格局。 博阳集团打造的创客157创业园是大型企业打造专业创客空间的典型范例。 以服装领域为切入点,向时尚文化产业链延伸,为创业团队提供办公场地、创业辅导、创业资金、供应链资源等,推广一批“小而美”的服装品牌和品牌。通过鼓励现有服装品牌裂变、支持内部员工辞职创业、支持外部关联企业创业,文化创意企业脱颖而出。
在推动制造业转型升级、培育发展新动能阶段,宁波制造业专业众创空间建设,一是支持大企业充分发挥“大企业”属性双创”平台,做大现有资源。 例如,奥克斯在家电领域拥有庞大的线上销售渠道和消费群体资源。 接下来,可以定位第四方平台,搭建众创空间,整合外部家电创业者、创新资源和各类第三方平台。 实现原有业务转型升级和新业务拓展,带动上下游企业共同构建产业生态系统,推动打造“平台+终端”属性,以智能家电为切入点,数据-带动,抢占未来家电终端市场。 例如,湖南省出台政策,专门支持三一集团平台化转型,打造以三一重工为核心的“智慧新城”,带动智能工程机械领域发展。 二是鼓励专业化众创空间与重点产业现有资源联合发展。 引导专业众创空间聚焦重点领域,支持众创空间与当地现有孵化器、加速器、产业园、特色产业园建立联动机制,在重点细分领域打造“众创空间-孵化器-加速器-产业”的连锁孵化系统提高了创业项目的转化率和初创企业的生存率。
![图片[8]-【创新创业】制造专业化众创空间-首码网-网上创业赚钱首码项目发布推广平台](https://mmbiz.qpic.cn/mmbiz_png/1nvPyjO1lQpvYXNfGO0icQ7nBicOZIJFicPf428sAZxMlnTTnBHnraJJT8IDMy6cusAicJ4fvp7icM1hT26fZX4LUhA/640?wx_fmt.png)















